In 2024, researchers at the University of California, San Francisco, released data estimating that some 10.5 million Americans…or 4.5% of the adult population…have atrial fibrillation, roughly a threefold increase over previous estimates. Even before this revised estimate, atrial fibrillation was recognized as one of the most commonly treated heart problems, especially among older adults. Atrial fibrillation, often shortened to “A-fib”, is a heart rhythm disorder that seriously increases stroke risk. If you have it, it’s greatly important to get it treated. Fortunately, thanks to recent scientific advancements, there are good surgical and medical treatments for A-fib.
The heart: A well-engineered organ
To understand the ways in which A-fib causes your heart to beat incorrectly, it helps to know a little about how the heart functions when it’s working properly.
We often refer to the heart as a pump, and indeed it is one, but the term doesn’t do justice to just how amazingly complex the organ is, consisting as it does of multiple chambers and valves governed by an electrical system, all of which must perform with precise timing to function well. Just as things go wrong in a gasoline engine when the pistons don’t fire at proper intervals, so too the heart will underperform if its timing system is compromised.
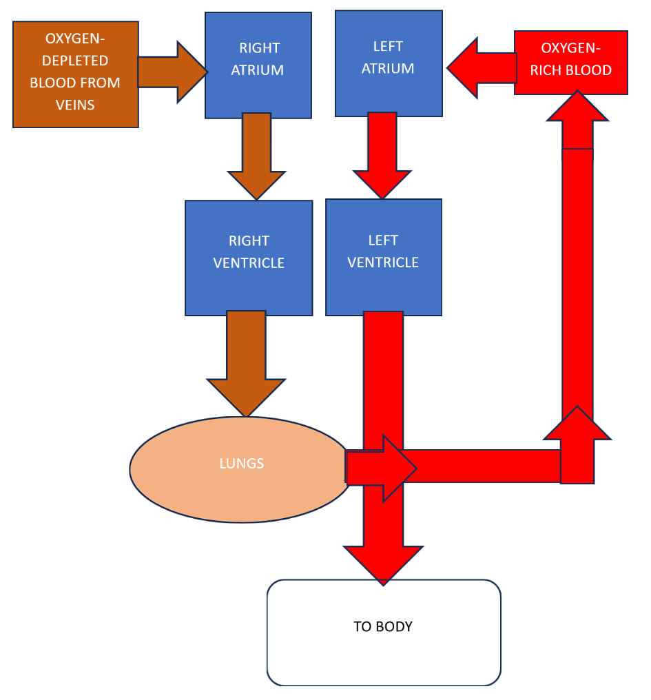
At the top of the heart are two upper chambers called the atria…a right atrium and a left atrium. Beneath each atrium is a larger chamber called a ventricle. The heart’s pumping action begins as oxygen-depleted blood travels through the veins and enters the right atrium (the upper-right chamber). An electrical impulse causes the atria to contract, squeezing blood through a valve down out of the right atrium into the right ventricle. Soon after, the right ventricle sends the blood back out of the heart to the lungs, where it becomes enriched with oxygen. From the lungs, blood reenters the heart, this time at the left atrium. Again, an electrical pulse causes the left atrium to distribute blood down into the left ventricle. Finally, the left ventricle contracts, pushing the oxygen-rich blood out to the body through the arteries.
Conceptually (but not physically), the heart’s circulation looks like this…

Now that we understand the basic path that blood takes through the heart, let’s look at the heart’s function in greater detail. Two facts are important to add to our picture:
- Although the flow of blood is as depicted above, the two atria pump in unison, as do the two ventricles.
- There is a slight delay between the action of the atria and that of the ventricles.
The exquisite timing of the heart’s activity is controlled by two nodes located in the right atrium. The first of these, a patch of cells called the sinus node, may be thought of as the heart’s natural pacemaker. It generates the electrical pulse that causes the heart to beat, beginning with the action of the atria simultaneously pumping their contents down into the ventricles. The brief delay between the contraction of the atria and that of the ventricles is caused by a second node, also located in the right atrium, known as the atrioventricular (or AV) node. This delay is crucial, because it ensures that the ventricles fill with blood before they contract and empty their contents.
Fibrillation defined
The word “fibrillation” means “quivering,” which aptly describes the movement of the atria when the timing of the heart’s electrical impulses goes awry. In A-fib, rather than regular, steady pulse, the muscular walls of the atria are subjected to something more like an electrical storm, rendering their contractions too rapid and erratic. When this happens, the AV node can’t properly do its job of regulating the timing of the contraction of the ventricles, and the heartbeat becomes irregular and rapid, with the ventricles pumping blood more weakly.
As you can imagine, in their fibrillating state the atria don’t do their job as well, which of course is to fill the ventricles below them with blood…and to discharge the blood sitting in the atria. When the atria fail to empty sufficiently, blood pools there and may clot. If a clot travels to the brain, a stroke occurs.
What does A-fib feel like?
For some people, it doesn’t feel like much of anything. Although atrial fibrillation may produce fatigue and shortness of breath, such symptoms can often (and mistakenly) be dismissed as inevitabilities of aging.
However, some people with A-fib can feel their hearts fluttering unnaturally in their chests. Sometimes it feels as if their heart is skipping a beat, and at times their hearts feel like they’re pounding. These sensations are often accompanied by nausea, shortness of breath, fatigue, dizziness, and chest pain. Some people also feel themselves beginning to sweat, feel like they might pass out, feel that their chests have tightened, become confused about what’s happening and where they are, or feel an increased need to urinate. Many feel like exercising would be overwhelming and too difficult. Some notice unusual swelling around their ankles.
As with stroke and heart attack, women often experience A-fib differently than men, and their symptoms tend to be more diffuse and subtle. Rather than the more obvious signs such as pain and tightness in the chest, women might feel exhaustion, fatigue, and weakness. And older people may feel no symptoms at all. Their diagnoses often come as a result of an attentive doctor discovering the erratic heartbeat during a routine exam or in the results of an electrocardiogram (ECG).
Often, people experiencing their first bout of A-fib believe they’re having a heart attack. If you think you might be having a heart attack, don’t try to sort out whether you are or whether it’s “just” atrial fibrillation. Assume that it’s a heart attack, and call 911 immediately. Even if you know you have A-fib, you should call 911 if your symptoms don’t go away after a few minutes, or if they get worse. A-fib isn’t usually immediately life-threatening, but if your heart remains in A-fib for too long, your stroke risk climbs.
